Java Map 違う型
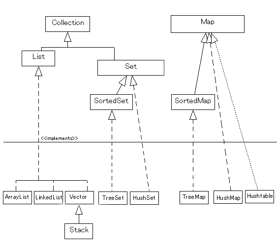
Java Map 違う型. 要素を取得 (get、for文、foreach) 要素を検索 (containskeyとcontainsvalueの違い) 中身が空か、要素数を取得 (isempty/size) Javadoc: boolean java.util.map.containsvalue(object value) このマップが1つ以上のキーを指定された値にマップする場合、trueを返します。

ではmap、次の方法がありcontainskey(object key)ます。 boolean containskey (object key); Java では、map はキーと値のペアでデータを格納するために使用されるインターフェースですが、hashmap は map インターフェースの実装クラスです。 java には、データをキーと値のペアに格納するための map インターフェイスを実装するいくつかのクラス( treehashmap 、 linkedhashmap )があります。 Javadoc: boolean java.util.map.containsvalue(object value) このマップが1つ以上のキーを指定された値にマップする場合、trueを返します。
この章の内容は、Addison Wesley 社より Java シリーズの 1 巻として出版された『Jdbc Tm Api Tutorial And Reference, Second Edition:
ではmap、次の方法がありcontainskey(object key)ます。 boolean containskey (object key); Java では、map はキーと値のペアでデータを格納するために使用されるインターフェースですが、hashmap は map インターフェースの実装クラスです。 java には、データをキーと値のペアに格納するための map インターフェイスを実装するいくつかのクラス( treehashmap 、 linkedhashmap )があります。 List<<strong>map</strong><string, object>>に入る前に「型」についておさらいをしておきます。 javaにはstringやintegerといった「型」が存在します。 (基本データ型とクラス型の違いといった部分は本筋から逸れるので棚上げしちゃいましょう) この「型」とは何か?
要素を取得 (Get、For文、Foreach) 要素を検索 (ContainskeyとContainsvalueの違い) 中身が空か、要素数を取得 (Isempty/Size)
Javadoc: boolean java.util.map.containsvalue(object value) このマップが1つ以上のキーを指定された値にマップする場合、trueを返します。 Hashmapとは / hashmapの特徴 / ハッシュ表のサイズ.
Comments
Post a Comment